Skip to main content
Overview
News
Events & Presentations
Stock Info
Stock Quote
Dividend History
Financials
Annual Reports
SEC Filings
Insurance Regulatory Filings
Governance
Governance Documents
Executive Management
Board of Directors
Committee Composition
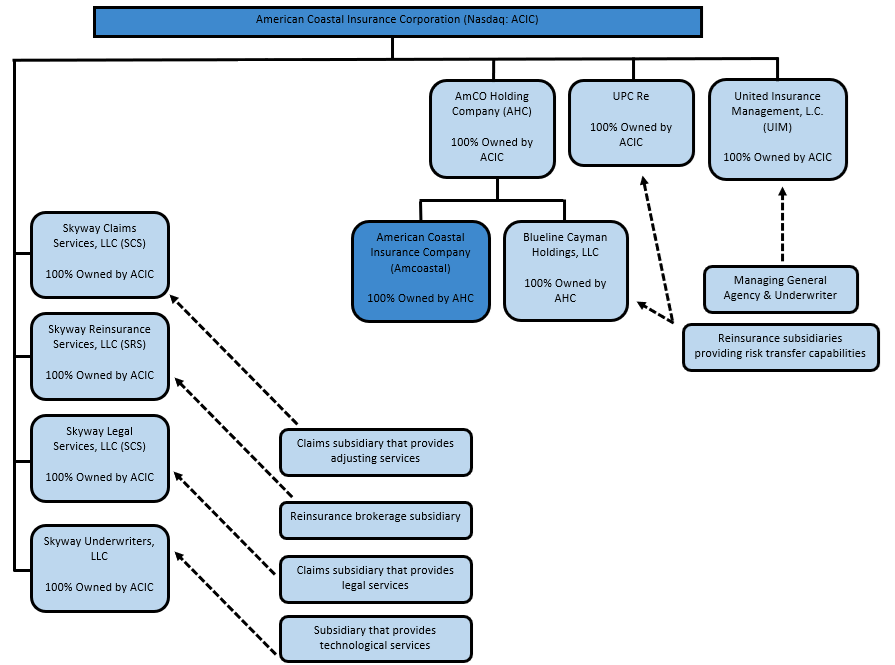
Corporate Structure
Resources
Investor FAQs
Information Request Form
Investor Email Alerts
Investor Contacts
Corporate Structure
Governance Documents
Executive Management
Board of Directors
Committee Composition
Corporate Structure